Many design professionals need concise and reliable information in a hurry. It’s a fact of life for architects and design professionals. This post introduces a recently published document that aims to help building design professionals tackle the Part 5 structural-air-water performance requirements applicable to fenestration products.
Architects and specifiers practice in an ever-changing regulatory environment, and with more available building product options and technologies than ever. Keeping up with codes, standards, and industry practices is a big challenge for everyone involved in building design and construction. When it comes time to deal with Part 5 window performance issues, there is often little time available to figure out what’s changed.
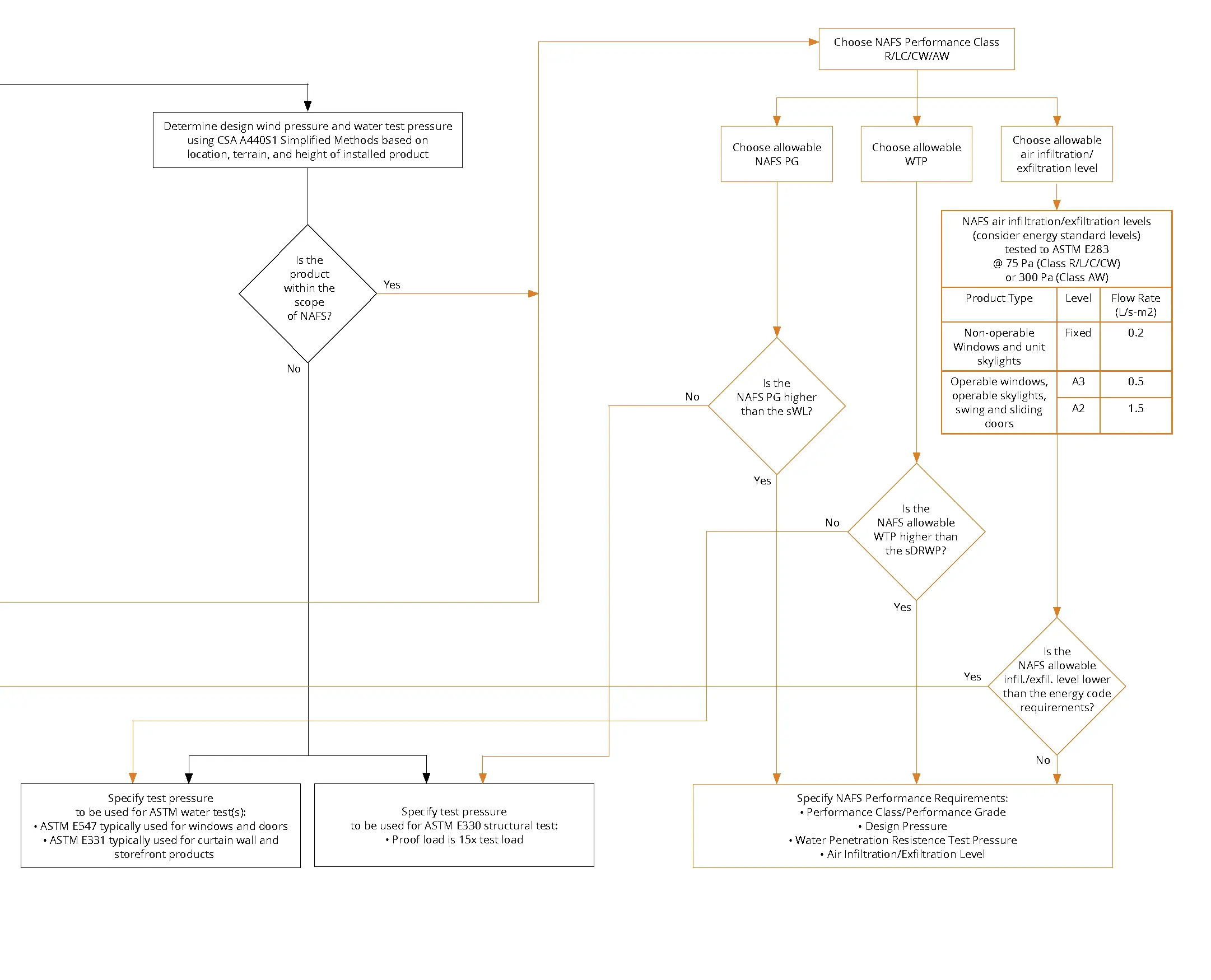
“An Architects Guide to NAFS” tackles the subject from the viewpoint of the architect or specifier who needs to have a clear idea of where NAFS fits in a Canadian fenestration product specification.
It deals with all fenestration products: those within the scope of the North American Fenestration Standard, and those that are not. And it offers a practical approach for determining the appropriate structural, airtightness, and water penetration resistance properties for laboratory or field testing specifications.
“An Architects Guide to NAFS” also clears up many common misconceptions, and provides readers with important insights that are not available elsewhere. It tackles subjects that have confused many.
A desktop companion
Since late 2012 I have given many, many presentations on the subject of NAFS to audiences of architects, specification writers, engineers, building officials, and fenestration manufacturers. Participants often thank me afterwards, but there is only so much information one can absorb from the typical 50 or 60 minute conference presentation. This Guide was conceived to be a handy reference, a “desktop companion” when the need arises to complete a project specification, or to deal with questions from associates, junior staff, or fenestration suppliers.
Not just for architects!
This guide is not for the use of architects alone. Fenestration suppliers and building officials will also appreciate having a comprehensive guide to the intended use and the application of this important standard.
Where to get it
Access your copy of “An Architect’s Guide to NAFS” by clicking the link below:



